One routine question when starting a Performance Based Contract (PBC) is whether to implement all aspects of a PBC on day 1 of the contract. Some people, especially buyers, advocate starting all aspects of the PBC immediately, especially the consequences such as changes to performance payment. Others feel that starting the PBC with a small ‘phase in’ period is preferable. So who is right?
With a couple of exceptions I believe there are benefits from starting a PBC with a small transition period. Benefits include:
- getting buyer and seller staff used to recording, scoring, reporting and reviewing performance (e.g. my observation has been that using this process for the first time will uncover issues no matter how clear everyone (buyer and seller alike) believes the contract is); and
- avoiding initial and unrepresentative performance due to:
- human error; and / or
- small sample sizes / small durations.
The only exception to the need for a transition period is where the seller has already been delivering the same product or service and there is only minor change in scope or performance levels. In this situation, there is no need for the seller to have a transition period. Indeed, this may be part of the buyer’s justification for remaining with the seller as opposed to re-competing the contract.
Importantly, a transition period should not be viewed as a research phase for:
- selection of new, either extra or different, or deleting current performance measures regardless of whether Strategic Performance Measures (SPMs), Key Performance Indicators (KPIs) or System Health Indicators (SHIs);
- changing the weighting of the current performance measures; or
- defining or changing the contracted performance levels for any of the performance measures regardless of whether SPMs, KPIs or SHIs.
However, where the product or service is so new there is no established performance baseline, the buyer may include a specific transition period to determine this performance level under actual contracted conditions (i.e. in the hands of the user in the field). This is very rare and the transition period would not extend past 12 months in duration. That said, to protect both parties and to prioritise the relationship at the start of the contract, I would always recommend including a minimum of 1 reporting period transition period regardless.
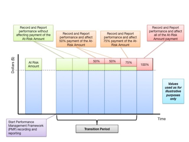
Typically the transition period will last for the first 1 or 2 reporting periods. For example, if performance is reported by the seller and reviewed by the buyer on a 3 monthly basis (e.g. quarterly), it would be common to include a transition period for the first 2 reporting period (i.e. 6 months). During the transition period the buyer and seller record and report performance as they would normally in the contract, however, there are no or “limited” consequences for both positive (e.g. incentives) and negative (e.g. abatements) variation in performance. This is illustrated in Figure 1. Please note that the values used in Figure 1 are for illustrative purposely only and are not recommendations or represent the values in real PBCs.
Figure 1 – Effect of a PBC Transition Period on Payment
The reason I have included “limited” consequences in the above description is that most PBCs will keep limited commercial consequences such as the right to terminate for other circumstances during the transition period . Indeed, it would be rare that during a transition period that a PBC did away with all commercial consequences for either buyer or seller.
In the next article, I will look at key considerations when using a transition period when starting a PBC including examining the effect of the transition period on the PBCs Risk-Reward balance.


Thanks Andrew
The transition approach (however long) also provides opportunity for both buyer and seller to truly understand the outcomes sought.
As obvious as this may seem, the right and desired outcomes are often not well understood. Emersing both parties in the environment builds understanding and collaboration to ensure context is understood. Then, the checks and balances can be agreed to keep performers on track for both parties.
LikeLike
Pingback: Starting a Performance Based Contract (PBC) – Part 2 | Performance Based Contracting (PBC) Blog